2022年6月挖掘机销量数据出炉,同比降幅大幅收窄。其中,随着封闭管控对物流运输造成的影响减弱,稳增长政策落地显效,国内销量有所改善。同时,企业多措并举保障物流助推海外市场发展,出口份额继续攀升,再创历史新高。
根据中国工程机械工业协会行业统计数据,2022年6月,纳入统计的26家主机制造企业共销售各类挖掘机20,761台,同比下降10.1%。其中,国内市场销量11,027台,同比下降35.0%;出口销量9,734台,同比增长58.4%。

2022年1-6月共销售各类挖掘机143,094台,同比下降36.1%。其中,国内市场销量91,124台,同比下降52.9%;出口销量51,970台,同比增长72.2%。

从数据上看,国内需求改善以及出口的高增长,两方面推动了6月同比降幅的大幅收窄。而在国内吨位划分方面,6月份销量结构中,小挖、大挖改善明显, 也凸显了城市建设、乡村振兴及矿山建设需求的提振。
因国内基建投资的加速落地,6月挖掘机国内销量迎来改善,同比下降35.0%,相比于之前3个月,降幅收窄,但仍为近5年来同月份销量最低,存量市场的增长疲软依旧。

此外,去年6月国内销量已经步入下行通道,基数效应得到了一定的弱化,也是降幅收窄的一大因素。

而开工建设层面,5月开始,各地疫情陆续好转,封闭管控对物流运输造成的影响逐渐减弱,国内开工需求回暖。据“央视财经挖掘机指数”显示,今年5月的工程机械开工率为67.15%,保持微增态势。
其中,6月份多地重大项目密集开工建设,基建投资持续发力稳增长。据基建通数据统计,6月全国重大开工项目约57个,共计总投资约 3844亿元,包括10条公路、3个铁路、3个机场、2条地铁、9个水利、2个码头、10个城市项目等。
同时,作为基建重要资金来源,专项债的发行速度也在加快。根据政府安排,要加快今年已下达的3.45万亿元专项债券发行使用进度,在6月底前基本发行完毕,力争在8月底前基本使用完毕。截至今年上半年各地实际发行了约3.4万亿元专项债,发行进度约99%,也就是说,仅6月份就完成了约1.25万亿专项债的发行,创近年来单月发债规模新高。

除专项债,其他支持资金也在快速到位。日前召开的国务院常务会议提出,对金融支持基础设施建设,要调增政策性银行8000亿元信贷额度。此外,今年财政预算内的投资资金安排是6400亿元,比去年的6100亿元有所增加。
随着一系列稳投资政策举措密集出台,地方正掀起新一轮重大项目开工热潮,仅云南、贵州、四川等地集中开工的一批重大项目,总投资规模都在数千亿元级别,为挖掘机国内需求的改善提供了条件。
虽然国内挖机跌势已连续15个月,但海外市场增势不减。6月挖掘机出口增长58.4%,增幅延续高增长态势的同时,更创造了占总销量46.89%的历史新高,连续5年60个月同比增长。
今年以来,工程机械企业大力开拓海外市场,徐工、三一、中联重科、柳工、临工等企业纷纷加大海外市场投入力度,同时多措并举保障物流助推海外市场发展。值得一提的是,此前因一些外部因素,导致对俄罗斯市场出口有所影响,比如物流方面存在阻碍,目前基本恢复至80%。

针对部分市场火爆的地区,中联重科与中国外运合作,开设了专班制的定期班轮;广西柳工与中远海特签订三年战略合作协议,中远海特将为柳工提供印尼雅加达方向的专班快线......
同时,海外市场收入在工程机械企业的占比预期也在迅速提升,企业不断加大在印尼等东南亚火爆市场地区的开拓,与海外品牌同台竞技,出口有望进一步增长。
基数效应弱化+基建回升+海外增长
下半年降幅有望持续收窄
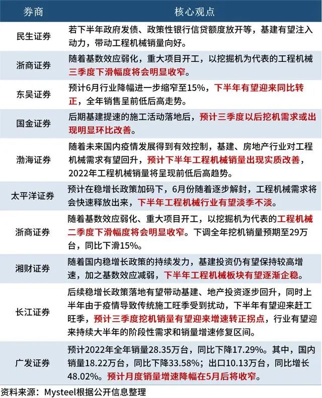
从周期角度,挖机销量仍有一定压力,但已近阶段性底部。从汇总的10家券商对于下半年工程机械行业走势的展望,各家券商基本都持乐观态度,预计下半年产品销量下滑幅度明显收窄甚至有望转正,全年行业将呈“前低后高”走势。

综合以上,笔者认为:下半年,随着地方专项债使用高峰的到来,有望迎来赶工旺季,工程机械会迎来实质性的利好。同时,“双碳”目标下的新能源产品的电动化也将长期推动工程机械行业的发展,叠加下半年低基数效应,以及不断增长的海外市场竞争力,预计下半年挖掘机等工程机械销量降幅有望持续收窄。
|